你好,欢迎访问金华市建设工程造价管理协会!
浙江耀信金华分公司|招聘简章
所属分类:人才招聘 发表时间:2023/3/1 浏览:3104 来源:耀信

企业简介


     浙江耀信工程咨询有限公司金华分公司成立于2019年1月,主要从事工程造价咨询、工程招标代理、财务审计等。现有各类专业技术人员20余人,办公场所面积300余平方米。总公司技术力量雄厚,位列中国造价行业百强,具有工程造价咨询甲级、招标代理甲级、工程预决算审价一级、工程造价司法鉴定等资质。荣获浙江省工程造价咨询品牌企业、浙江省 “最美造价集体”、全国信用评价最高AAA级、浙江省动态信用评价最高AAAAA级、浙江省守合同重信用最高AAA级、浙江省信用管理示范企业。

     经营理念:坚持创新优质服务,满足并超越客户的期望;重视企业文化建设,快乐工作、幸福生活;紧跟信息化、大数据发展趋势,专注专业,开拓创新; 保持企业持续高质的增长,忠实履行社会责任。


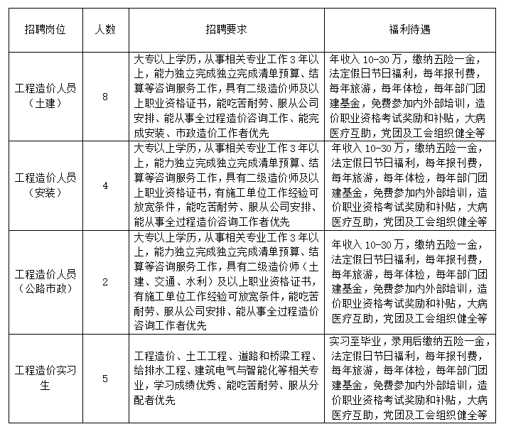
招聘岗位


图片


联系方式

公司地址:

金华市新狮街道骆家塘街浙师大科技楼二楼

联系电话:

18767938815   

联系人:蒋诚聪   

邮箱:516280480@qq.com