你好,欢迎访问金华市建设工程造价管理协会!
2025年上半年建筑业发展统计分析
所属分类:新闻速递 发表时间:2025/8/22 浏览:1831 来源:中国建筑业协会

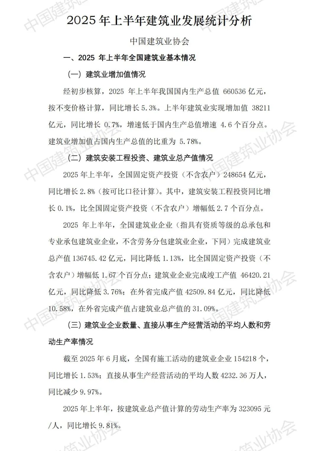
8月6日,中国建筑业协会发布《2025年上半年建筑业发展统计分析》。统计显示,2025年上半年,我国国内生产总值660536亿元,按不变价格计算,同比增长5.3%。上半年建筑业实现增加值38211亿元,同比增长0.7%,增速低于国内生产总值增速4.6个百分点。建筑业增加值占国内生产总值的比重为5.78%;江苏、浙江、广东建筑业总产值均超过了1万亿元


2025年上半年,全国固定资产投资(不含农户)248654亿元,同比增长2.8%(按可比口径计算)。其中,建筑安装工程投资同比增长0.1%,比全国固定资产投资(不含农户)增幅低2.7个百分点。


2025年上半年,全国建筑业企业(指具有资质等级的总承包和专业承包建筑业企业,不含劳务分包建筑业企业,下同)完成建筑业总产值136745.42亿元,同比降低1.13%,比全国固定资产投资(不含农户)增幅低1.67个百分点;建筑业企业完成竣工产值46420.21亿元,同比降低3.76%;在外省完成产值42509.84亿元,同比降低10.58%,在外省完成产值占建筑业总产值的31.09%。


截至2025年6月底,全国有施工活动的建筑业企业154218个,同比增长1.53%;直接从事生产经营活动的平均人数4232.36万人,同比减少9.97%。2025年上半年,按建筑业总产值计算的劳动生产率为323095元/人,同比增长9.81%。


报告还统计了2025年上半年各地区建筑业基本情况,2025年上半年,江苏、浙江、广东建筑业总产值均超过了1万亿元,分别达到15455.97亿元、11393.61亿元和11092.06亿元,分别占全国建筑业总产值的11.30%、8.33%和8.12%。此外,总产值超过5000亿元的还有湖北、山东、福建、四川、湖南、河南、安徽、北京共8个地区,上述11个省市完成的建筑业总产值占全国建筑业总产值的70.61%。从各地区建筑业总产值增长情况看,21个地区的建筑业总产值较上年同期都有不同幅度的增长。其中,海南的增幅最大,达到了15.79%。宁夏的增幅达到12.43%。10个地区的建筑业总产值较上年同期出现下降,其中北京、上海、广西、内蒙古的降幅均超过10%。




原文如下


图片


图片
图片
图片
图片
图片
图片
图片
图片
图片
图片